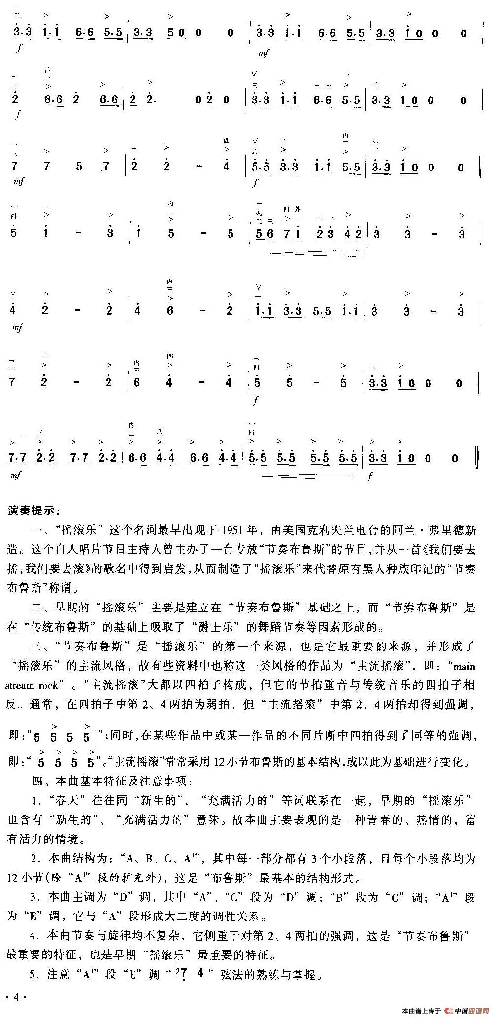
春天的摇滚
提示:在曲谱图片上单击右键,选择“图片另存为...”即可将曲谱保存到您的电脑中,打印时候可将图片插入到WORD中,调整合适大小打印即可。
关于《春天的摇滚》曲谱的评论
此曲谱暂无评论,欢迎发表您的见解。



