用户名: 密码: 免费注册 忘记密码?
收藏本站| 网站帮助| 谱友留言| 上传曲谱| 首页
袁朝音乐作品原创曲谱专栏
http://www.qupu123.com/space/109503
作品详情

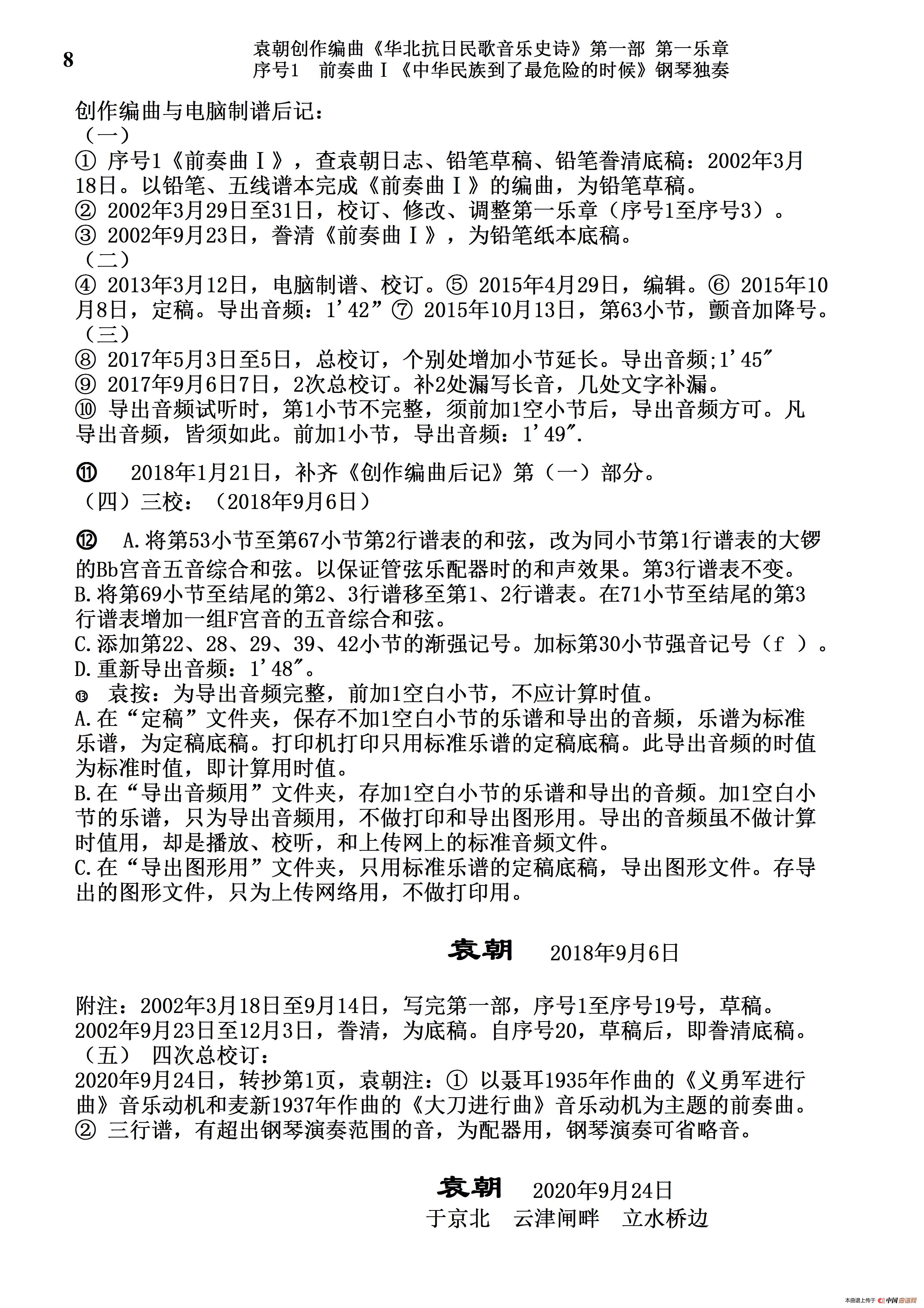
序号1前奏曲Ⅰ《中华民族到了最危险的时候》钢琴独奏

作曲:袁朝创作编曲   演唱(奏):电脑制谱导出音频   来源:袁朝原创音乐作品   上传:袁朝   日期:2021-06-21   浏览次数:  
发送到我的邮箱 打包下载 全屏查看 手机看谱 加入收藏 发表评论
提示:在曲谱图片上单击右键,选择"图片另存为..."即可将曲谱保存到您的电脑中,打印时候可将图片插入到WORD中,调整合适大小打印即可。
序号1前奏曲Ⅰ《中华民族到了最危险的时候》钢琴独奏(1)_原文件名:4次总校订 序号1 第一乐章 前奏曲Ⅰ《中华民族到了最危险的时候》钢琴三行谱001.jpg序号1前奏曲Ⅰ《中华民族到了最危险的时候》钢琴独奏(1)_原文件名:4次总校订 序号1 第一乐章 前奏曲Ⅰ《中华民族到了最危险的时候》钢琴三行谱003.jpg序号1前奏曲Ⅰ《中华民族到了最危险的时候》钢琴独奏(1)_原文件名:4次总校订 序号1 第一乐章 前奏曲Ⅰ《中华民族到了最危险的时候》钢琴三行谱005.jpg序号1前奏曲Ⅰ《中华民族到了最危险的时候》钢琴独奏(1)_原文件名:4次总校订 序号1 第一乐章 前奏曲Ⅰ《中华民族到了最危险的时候》钢琴三行谱007.jpg
点击查看剩余 1 张曲谱
关于《序号1前奏曲Ⅰ《中华民族到了最危险的时候》钢琴独奏》曲谱的评论
此曲谱暂无评论,欢迎发表您的见解。
发表评论 必须登录后才能发表评论,还未注册?
您还未登录 用户名: 密码:
Copyright © 2013 www.qupu123.com All Rights Reserved 袁朝音乐作品 版权所有 未经作者允许,请勿转载。