用户名: 密码: 免费注册 忘记密码?
收藏本站| 网站帮助| 谱友留言| 上传曲谱| 首页
袁朝音乐作品原创曲谱专栏
http://www.qupu123.com/space/109503
作品详情

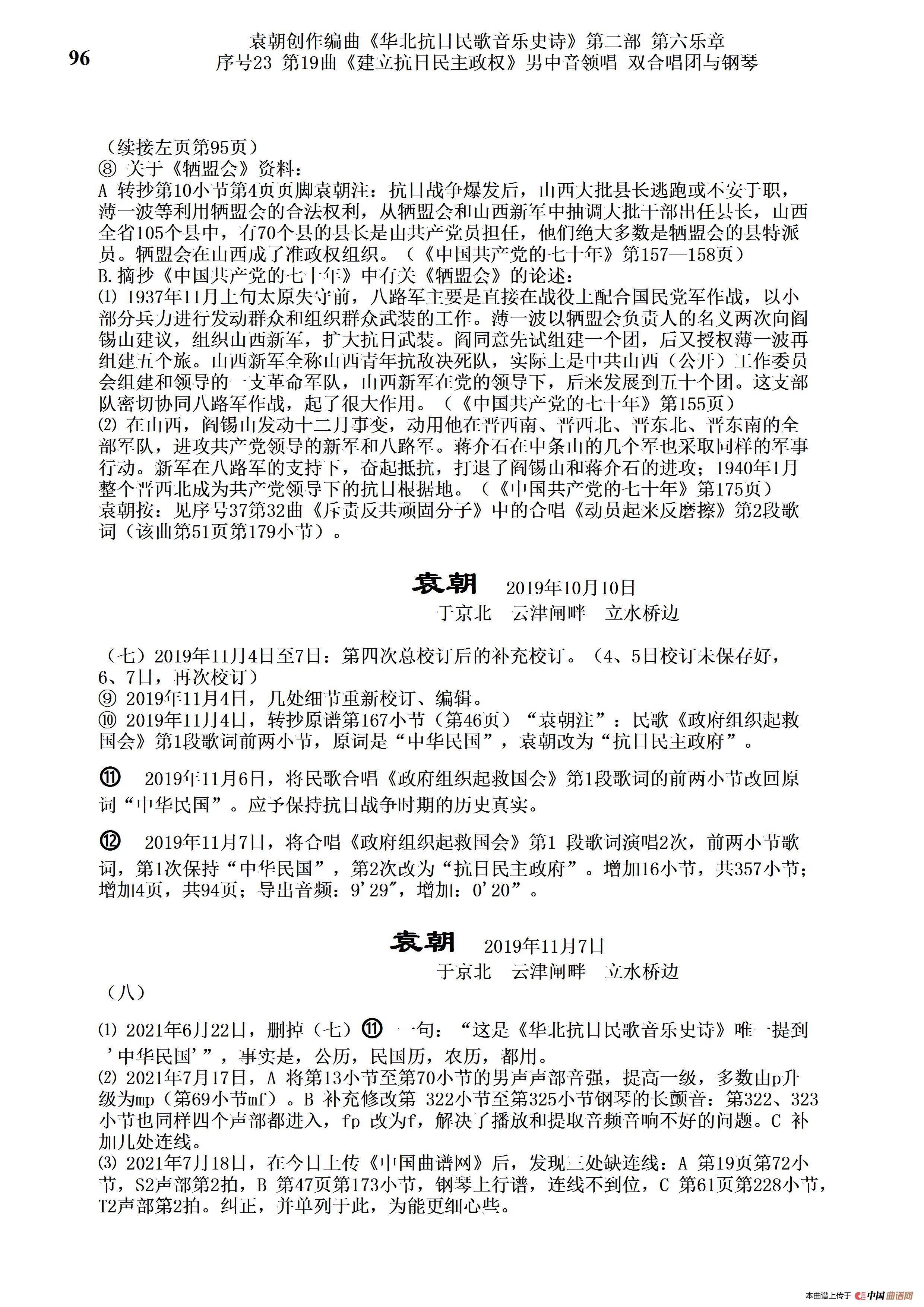
序号23第19曲《建立抗日民主政权》男中音领唱 双合唱团与钢琴

作词:民歌歌词   作曲:袁朝创作编曲   演唱(奏):电脑制谱导出音频   来源:袁朝原创音乐作品   上传:袁朝   日期:2021-07-18   浏览次数:  
发送到我的邮箱 打包下载 全屏查看 手机看谱 加入收藏 发表评论
提示:在曲谱图片上单击右键,选择"图片另存为..."即可将曲谱保存到您的电脑中,打印时候可将图片插入到WORD中,调整合适大小打印即可。
序号23第19曲《建立抗日民主政权》男中音领唱 双合唱团与钢琴(1)_原文件名:补歌词(F2014) 序号23 四次后补充校订 定稿 并打印用 第19曲《建立抗日民主政权》 -  001.jpg序号23第19曲《建立抗日民主政权》男中音领唱 双合唱团与钢琴(1)_原文件名:补歌词(F2014) 序号23 四次后补充校订 定稿 并打印用 第19曲《建立抗日民主政权》 -  003.jpg序号23第19曲《建立抗日民主政权》男中音领唱 双合唱团与钢琴(1)_原文件名:补歌词(F2014) 序号23 四次后补充校订 定稿 并打印用 第19曲《建立抗日民主政权》 -  005.jpg序号23第19曲《建立抗日民主政权》男中音领唱 双合唱团与钢琴(1)_原文件名:补歌词(F2014) 序号23 四次后补充校订 定稿 并打印用 第19曲《建立抗日民主政权》 -  007.jpg序号23第19曲《建立抗日民主政权》男中音领唱 双合唱团与钢琴(1)_原文件名:补歌词(F2014) 序号23 四次后补充校订 定稿 并打印用 第19曲《建立抗日民主政权》 -  009.jpg序号23第19曲《建立抗日民主政权》男中音领唱 双合唱团与钢琴(1)_原文件名:补歌词(F2014) 序号23 四次后补充校订 定稿 并打印用 第19曲《建立抗日民主政权》 -  011.jpg序号23第19曲《建立抗日民主政权》男中音领唱 双合唱团与钢琴(1)_原文件名:补歌词(F2014) 序号23 四次后补充校订 定稿 并打印用 第19曲《建立抗日民主政权》 -  013.jpg序号23第19曲《建立抗日民主政权》男中音领唱 双合唱团与钢琴(1)_原文件名:补歌词(F2014) 序号23 四次后补充校订 定稿 并打印用 第19曲《建立抗日民主政权》 -  015.jpg序号23第19曲《建立抗日民主政权》男中音领唱 双合唱团与钢琴(1)_原文件名:补歌词(F2014) 序号23 四次后补充校订 定稿 并打印用 第19曲《建立抗日民主政权》 -  017.jpg序号23第19曲《建立抗日民主政权》男中音领唱 双合唱团与钢琴(1)_原文件名:补歌词(F2014) 序号23 四次后补充校订 定稿 并打印用 第19曲《建立抗日民主政权》 -  019.jpg序号23第19曲《建立抗日民主政权》男中音领唱 双合唱团与钢琴(1)_原文件名:补歌词(F2014) 序号23 四次后补充校订 定稿 并打印用 第19曲《建立抗日民主政权》 -  021.jpg序号23第19曲《建立抗日民主政权》男中音领唱 双合唱团与钢琴(1)_原文件名:补歌词(F2014) 序号23 四次后补充校订 定稿 并打印用 第19曲《建立抗日民主政权》 -  023.jpg序号23第19曲《建立抗日民主政权》男中音领唱 双合唱团与钢琴(1)_原文件名:补歌词(F2014) 序号23 四次后补充校订 定稿 并打印用 第19曲《建立抗日民主政权》 -  025.jpg序号23第19曲《建立抗日民主政权》男中音领唱 双合唱团与钢琴(1)_原文件名:补歌词(F2014) 序号23 四次后补充校订 定稿 并打印用 第19曲《建立抗日民主政权》 -  027.jpg序号23第19曲《建立抗日民主政权》男中音领唱 双合唱团与钢琴(1)_原文件名:补歌词(F2014) 序号23 四次后补充校订 定稿 并打印用 第19曲《建立抗日民主政权》 -  029.jpg序号23第19曲《建立抗日民主政权》男中音领唱 双合唱团与钢琴(1)_原文件名:补歌词(F2014) 序号23 四次后补充校订 定稿 并打印用 第19曲《建立抗日民主政权》 -  031.jpg序号23第19曲《建立抗日民主政权》男中音领唱 双合唱团与钢琴(1)_原文件名:补歌词(F2014) 序号23 四次后补充校订 定稿 并打印用 第19曲《建立抗日民主政权》 -  033.jpg序号23第19曲《建立抗日民主政权》男中音领唱 双合唱团与钢琴(1)_原文件名:补歌词(F2014) 序号23 四次后补充校订 定稿 并打印用 第19曲《建立抗日民主政权》 -  035.jpg序号23第19曲《建立抗日民主政权》男中音领唱 双合唱团与钢琴(1)_原文件名:补歌词(F2014) 序号23 四次后补充校订 定稿 并打印用 第19曲《建立抗日民主政权》 -  037.jpg序号23第19曲《建立抗日民主政权》男中音领唱 双合唱团与钢琴(1)_原文件名:补歌词(F2014) 序号23 四次后补充校订 定稿 并打印用 第19曲《建立抗日民主政权》 -  039.jpg序号23第19曲《建立抗日民主政权》男中音领唱 双合唱团与钢琴(1)_原文件名:补歌词(F2014) 序号23 四次后补充校订 定稿 并打印用 第19曲《建立抗日民主政权》 -  041.jpg序号23第19曲《建立抗日民主政权》男中音领唱 双合唱团与钢琴(1)_原文件名:补歌词(F2014) 序号23 四次后补充校订 定稿 并打印用 第19曲《建立抗日民主政权》 -  043.jpg序号23第19曲《建立抗日民主政权》男中音领唱 双合唱团与钢琴(1)_原文件名:补歌词(F2014) 序号23 四次后补充校订 定稿 并打印用 第19曲《建立抗日民主政权》 -  045.jpg序号23第19曲《建立抗日民主政权》男中音领唱 双合唱团与钢琴(1)_原文件名:补歌词(F2014) 序号23 四次后补充校订 定稿 并打印用 第19曲《建立抗日民主政权》 -  047.jpg序号23第19曲《建立抗日民主政权》男中音领唱 双合唱团与钢琴(1)_原文件名:补歌词(F2014) 序号23 四次后补充校订 定稿 并打印用 第19曲《建立抗日民主政权》 -  049.jpg序号23第19曲《建立抗日民主政权》男中音领唱 双合唱团与钢琴(1)_原文件名:补歌词(F2014) 序号23 四次后补充校订 定稿 并打印用 第19曲《建立抗日民主政权》 -  051.jpg序号23第19曲《建立抗日民主政权》男中音领唱 双合唱团与钢琴(1)_原文件名:补歌词(F2014) 序号23 四次后补充校订 定稿 并打印用 第19曲《建立抗日民主政权》 -  053.jpg序号23第19曲《建立抗日民主政权》男中音领唱 双合唱团与钢琴(1)_原文件名:补歌词(F2014) 序号23 四次后补充校订 定稿 并打印用 第19曲《建立抗日民主政权》 -  055.jpg序号23第19曲《建立抗日民主政权》男中音领唱 双合唱团与钢琴(1)_原文件名:补歌词(F2014) 序号23 四次后补充校订 定稿 并打印用 第19曲《建立抗日民主政权》 -  057.jpg序号23第19曲《建立抗日民主政权》男中音领唱 双合唱团与钢琴(1)_原文件名:补歌词(F2014) 序号23 四次后补充校订 定稿 并打印用 第19曲《建立抗日民主政权》 -  059.jpg序号23第19曲《建立抗日民主政权》男中音领唱 双合唱团与钢琴(1)_原文件名:补歌词(F2014) 序号23 四次后补充校订 定稿 并打印用 第19曲《建立抗日民主政权》 -  061.jpg序号23第19曲《建立抗日民主政权》男中音领唱 双合唱团与钢琴(1)_原文件名:补歌词(F2014) 序号23 四次后补充校订 定稿 并打印用 第19曲《建立抗日民主政权》 -  063.jpg序号23第19曲《建立抗日民主政权》男中音领唱 双合唱团与钢琴(1)_原文件名:补歌词(F2014) 序号23 四次后补充校订 定稿 并打印用 第19曲《建立抗日民主政权》 -  065.jpg序号23第19曲《建立抗日民主政权》男中音领唱 双合唱团与钢琴(1)_原文件名:补歌词(F2014) 序号23 四次后补充校订 定稿 并打印用 第19曲《建立抗日民主政权》 -  067.jpg序号23第19曲《建立抗日民主政权》男中音领唱 双合唱团与钢琴(1)_原文件名:补歌词(F2014) 序号23 四次后补充校订 定稿 并打印用 第19曲《建立抗日民主政权》 -  069.jpg序号23第19曲《建立抗日民主政权》男中音领唱 双合唱团与钢琴(1)_原文件名:补歌词(F2014) 序号23 四次后补充校订 定稿 并打印用 第19曲《建立抗日民主政权》 -  071.jpg序号23第19曲《建立抗日民主政权》男中音领唱 双合唱团与钢琴(1)_原文件名:补歌词(F2014) 序号23 四次后补充校订 定稿 并打印用 第19曲《建立抗日民主政权》 -  073.jpg序号23第19曲《建立抗日民主政权》男中音领唱 双合唱团与钢琴(1)_原文件名:补歌词(F2014) 序号23 四次后补充校订 定稿 并打印用 第19曲《建立抗日民主政权》 -  075.jpg序号23第19曲《建立抗日民主政权》男中音领唱 双合唱团与钢琴(1)_原文件名:补歌词(F2014) 序号23 四次后补充校订 定稿 并打印用 第19曲《建立抗日民主政权》 -  077.jpg序号23第19曲《建立抗日民主政权》男中音领唱 双合唱团与钢琴(1)_原文件名:补歌词(F2014) 序号23 四次后补充校订 定稿 并打印用 第19曲《建立抗日民主政权》 -  079.jpg序号23第19曲《建立抗日民主政权》男中音领唱 双合唱团与钢琴(1)_原文件名:补歌词(F2014) 序号23 四次后补充校订 定稿 并打印用 第19曲《建立抗日民主政权》 -  081.jpg序号23第19曲《建立抗日民主政权》男中音领唱 双合唱团与钢琴(1)_原文件名:补歌词(F2014) 序号23 四次后补充校订 定稿 并打印用 第19曲《建立抗日民主政权》 -  083.jpg序号23第19曲《建立抗日民主政权》男中音领唱 双合唱团与钢琴(1)_原文件名:补歌词(F2014) 序号23 四次后补充校订 定稿 并打印用 第19曲《建立抗日民主政权》 -  085.jpg序号23第19曲《建立抗日民主政权》男中音领唱 双合唱团与钢琴(1)_原文件名:补歌词(F2014) 序号23 四次后补充校订 定稿 并打印用 第19曲《建立抗日民主政权》 -  087.jpg序号23第19曲《建立抗日民主政权》男中音领唱 双合唱团与钢琴(1)_原文件名:补歌词(F2014) 序号23 四次后补充校订 定稿 并打印用 第19曲《建立抗日民主政权》 -  089.jpg序号23第19曲《建立抗日民主政权》男中音领唱 双合唱团与钢琴(1)_原文件名:补歌词(F2014) 序号23 四次后补充校订 定稿 并打印用 第19曲《建立抗日民主政权》 -  091.jpg序号23第19曲《建立抗日民主政权》男中音领唱 双合唱团与钢琴(1)_原文件名:补歌词(F2014) 序号23 四次后补充校订 定稿 并打印用 第19曲《建立抗日民主政权》 -  093.jpg序号23第19曲《建立抗日民主政权》男中音领唱 双合唱团与钢琴(1)_原文件名:补歌词(F2014) 序号23 四次后补充校订 定稿 并打印用 第19曲《建立抗日民主政权》 -  095.jpg
点击查看剩余 1 张曲谱
关于《序号23第19曲《建立抗日民主政权》男中音领唱 双合唱团与钢琴》曲谱的评论
此曲谱暂无评论,欢迎发表您的见解。
发表评论 必须登录后才能发表评论,还未注册?
您还未登录 用户名: 密码:
Copyright © 2013 www.qupu123.com All Rights Reserved 袁朝音乐作品 版权所有 未经作者允许,请勿转载。