用户名: 密码: 免费注册 忘记密码?
收藏本站| 网站帮助| 谱友留言| 上传曲谱| 首页
袁朝音乐作品原创曲谱专栏
http://www.qupu123.com/space/109503
作品详情

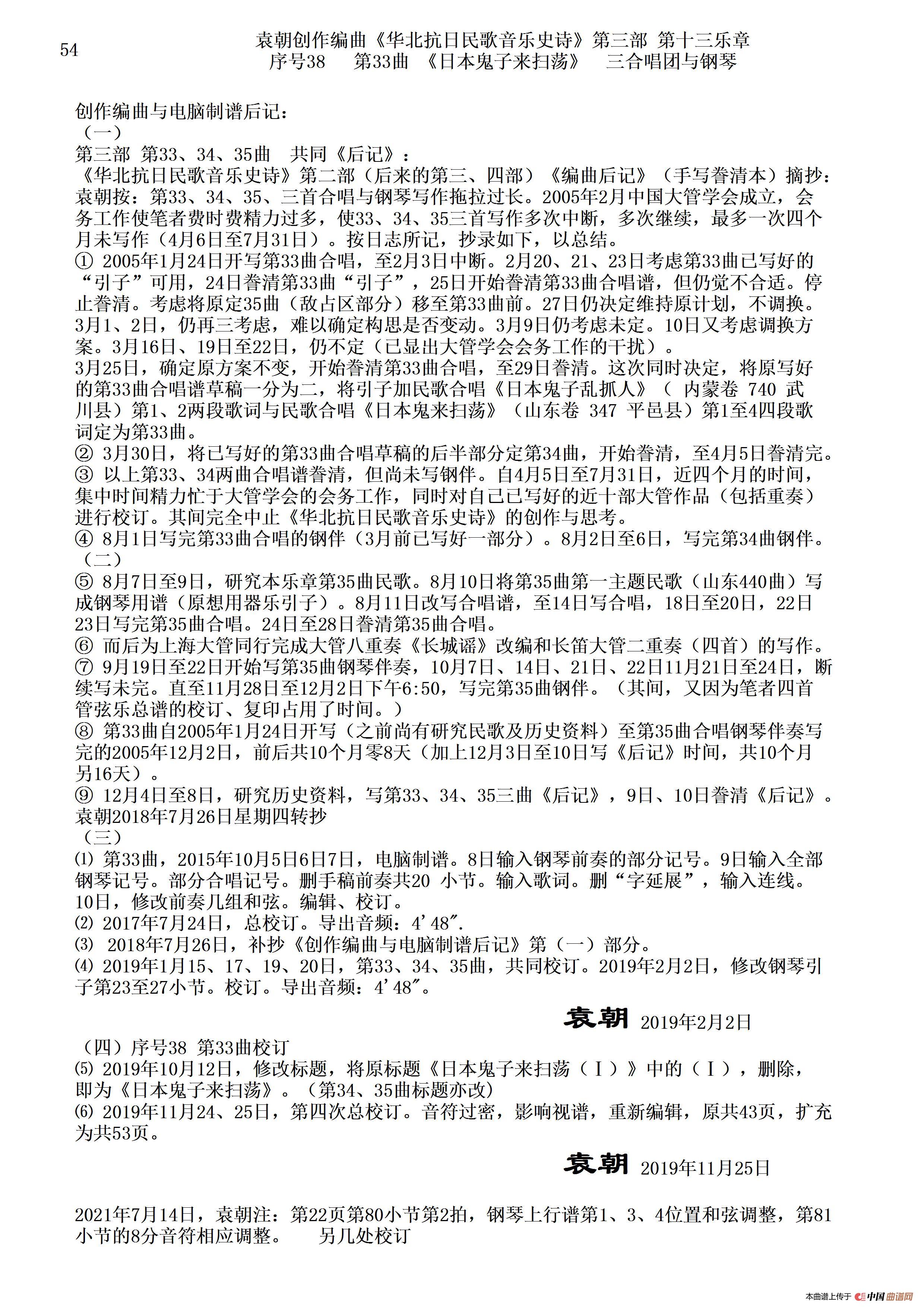
序号38第33曲《日本鬼子来扫荡》三合唱团与钢琴

作词:民歌歌词   作曲:袁朝创作编曲   演唱(奏):电脑制谱导出音频   来源:袁朝原创音乐作品   上传:袁朝   日期:2021-09-07   浏览次数:  
发送到我的邮箱 打包下载 全屏查看 手机看谱 加入收藏 发表评论
提示:在曲谱图片上单击右键,选择"图片另存为..."即可将曲谱保存到您的电脑中,打印时候可将图片插入到WORD中,调整合适大小打印即可。
序号38第33曲《日本鬼子来扫荡》三合唱团与钢琴(1)_原文件名:总校订 2 序号38 第十三乐章 第33曲  日本鬼子来扫荡(Ⅰ) 三合唱团与钢琴001.jpg序号38第33曲《日本鬼子来扫荡》三合唱团与钢琴(1)_原文件名:总校订 2 序号38 第十三乐章 第33曲  日本鬼子来扫荡(Ⅰ) 三合唱团与钢琴003.jpg序号38第33曲《日本鬼子来扫荡》三合唱团与钢琴(1)_原文件名:总校订 2 序号38 第十三乐章 第33曲  日本鬼子来扫荡(Ⅰ) 三合唱团与钢琴005.jpg序号38第33曲《日本鬼子来扫荡》三合唱团与钢琴(1)_原文件名:总校订 2 序号38 第十三乐章 第33曲  日本鬼子来扫荡(Ⅰ) 三合唱团与钢琴007.jpg序号38第33曲《日本鬼子来扫荡》三合唱团与钢琴(1)_原文件名:总校订 2 序号38 第十三乐章 第33曲  日本鬼子来扫荡(Ⅰ) 三合唱团与钢琴009.jpg序号38第33曲《日本鬼子来扫荡》三合唱团与钢琴(1)_原文件名:总校订 2 序号38 第十三乐章 第33曲  日本鬼子来扫荡(Ⅰ) 三合唱团与钢琴011.jpg序号38第33曲《日本鬼子来扫荡》三合唱团与钢琴(1)_原文件名:总校订 2 序号38 第十三乐章 第33曲  日本鬼子来扫荡(Ⅰ) 三合唱团与钢琴013.jpg序号38第33曲《日本鬼子来扫荡》三合唱团与钢琴(1)_原文件名:总校订 2 序号38 第十三乐章 第33曲  日本鬼子来扫荡(Ⅰ) 三合唱团与钢琴015.jpg序号38第33曲《日本鬼子来扫荡》三合唱团与钢琴(1)_原文件名:总校订 2 序号38 第十三乐章 第33曲  日本鬼子来扫荡(Ⅰ) 三合唱团与钢琴017.jpg序号38第33曲《日本鬼子来扫荡》三合唱团与钢琴(1)_原文件名:总校订 2 序号38 第十三乐章 第33曲  日本鬼子来扫荡(Ⅰ) 三合唱团与钢琴019.jpg序号38第33曲《日本鬼子来扫荡》三合唱团与钢琴(1)_原文件名:总校订 2 序号38 第十三乐章 第33曲  日本鬼子来扫荡(Ⅰ) 三合唱团与钢琴021.jpg序号38第33曲《日本鬼子来扫荡》三合唱团与钢琴(1)_原文件名:总校订 2 序号38 第十三乐章 第33曲  日本鬼子来扫荡(Ⅰ) 三合唱团与钢琴023.jpg序号38第33曲《日本鬼子来扫荡》三合唱团与钢琴(1)_原文件名:总校订 2 序号38 第十三乐章 第33曲  日本鬼子来扫荡(Ⅰ) 三合唱团与钢琴025.jpg序号38第33曲《日本鬼子来扫荡》三合唱团与钢琴(1)_原文件名:总校订 2 序号38 第十三乐章 第33曲  日本鬼子来扫荡(Ⅰ) 三合唱团与钢琴027.jpg序号38第33曲《日本鬼子来扫荡》三合唱团与钢琴(1)_原文件名:总校订 2 序号38 第十三乐章 第33曲  日本鬼子来扫荡(Ⅰ) 三合唱团与钢琴029.jpg序号38第33曲《日本鬼子来扫荡》三合唱团与钢琴(1)_原文件名:总校订 2 序号38 第十三乐章 第33曲  日本鬼子来扫荡(Ⅰ) 三合唱团与钢琴031.jpg序号38第33曲《日本鬼子来扫荡》三合唱团与钢琴(1)_原文件名:总校订 2 序号38 第十三乐章 第33曲  日本鬼子来扫荡(Ⅰ) 三合唱团与钢琴033.jpg序号38第33曲《日本鬼子来扫荡》三合唱团与钢琴(1)_原文件名:总校订 2 序号38 第十三乐章 第33曲  日本鬼子来扫荡(Ⅰ) 三合唱团与钢琴035.jpg序号38第33曲《日本鬼子来扫荡》三合唱团与钢琴(1)_原文件名:总校订 2 序号38 第十三乐章 第33曲  日本鬼子来扫荡(Ⅰ) 三合唱团与钢琴037.jpg序号38第33曲《日本鬼子来扫荡》三合唱团与钢琴(1)_原文件名:总校订 2 序号38 第十三乐章 第33曲  日本鬼子来扫荡(Ⅰ) 三合唱团与钢琴039.jpg序号38第33曲《日本鬼子来扫荡》三合唱团与钢琴(1)_原文件名:总校订 2 序号38 第十三乐章 第33曲  日本鬼子来扫荡(Ⅰ) 三合唱团与钢琴041.jpg序号38第33曲《日本鬼子来扫荡》三合唱团与钢琴(1)_原文件名:总校订 2 序号38 第十三乐章 第33曲  日本鬼子来扫荡(Ⅰ) 三合唱团与钢琴043.jpg序号38第33曲《日本鬼子来扫荡》三合唱团与钢琴(1)_原文件名:总校订 2 序号38 第十三乐章 第33曲  日本鬼子来扫荡(Ⅰ) 三合唱团与钢琴045.jpg序号38第33曲《日本鬼子来扫荡》三合唱团与钢琴(1)_原文件名:总校订 2 序号38 第十三乐章 第33曲  日本鬼子来扫荡(Ⅰ) 三合唱团与钢琴047.jpg序号38第33曲《日本鬼子来扫荡》三合唱团与钢琴(1)_原文件名:总校订 2 序号38 第十三乐章 第33曲  日本鬼子来扫荡(Ⅰ) 三合唱团与钢琴049.jpg序号38第33曲《日本鬼子来扫荡》三合唱团与钢琴(1)_原文件名:总校订 2 序号38 第十三乐章 第33曲  日本鬼子来扫荡(Ⅰ) 三合唱团与钢琴051.jpg序号38第33曲《日本鬼子来扫荡》三合唱团与钢琴(1)_原文件名:总校订 2 序号38 第十三乐章 第33曲  日本鬼子来扫荡(Ⅰ) 三合唱团与钢琴053.jpg
点击查看剩余 1 张曲谱
关于《序号38第33曲《日本鬼子来扫荡》三合唱团与钢琴》曲谱的评论
此曲谱暂无评论,欢迎发表您的见解。
发表评论 必须登录后才能发表评论,还未注册?
您还未登录 用户名: 密码:
Copyright © 2013 www.qupu123.com All Rights Reserved 袁朝音乐作品 版权所有 未经作者允许,请勿转载。