用户名: 密码: 免费注册 忘记密码?
收藏本站| 网站帮助| 谱友留言| 上传曲谱| 首页
袁朝音乐作品原创曲谱专栏
http://www.qupu123.com/space/109503
作品详情

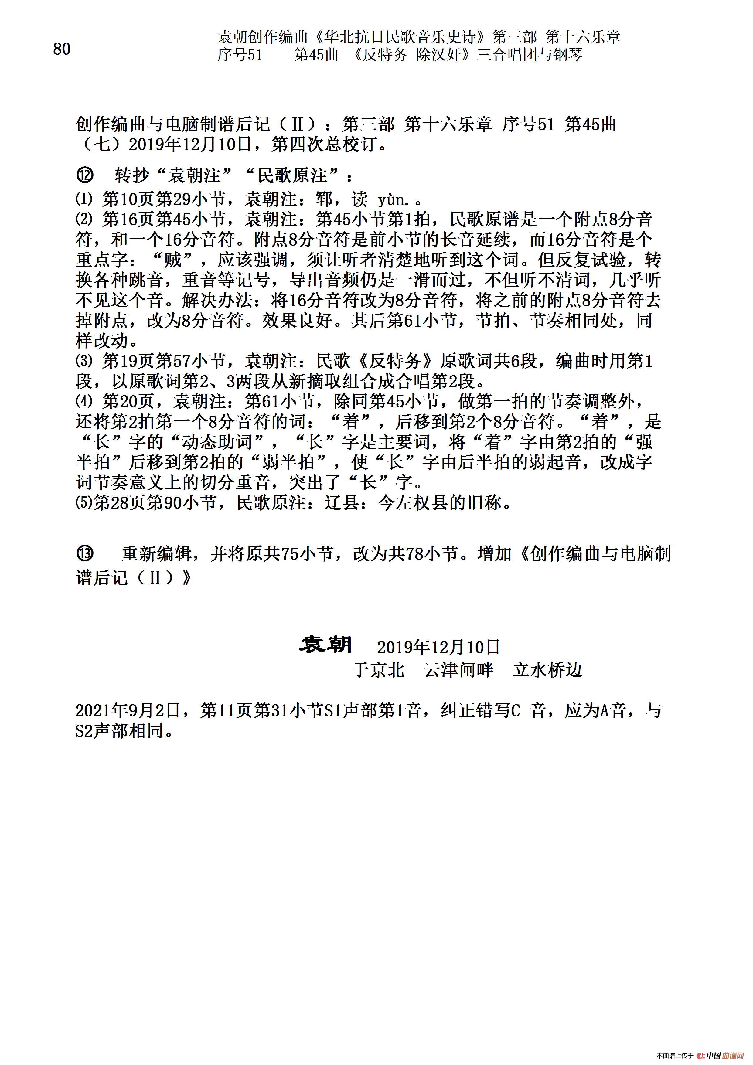
序号51第45曲《反特务 除汉奸》三合唱团与钢琴

作词:民歌歌词   作曲:袁朝创作编曲   演唱(奏):电脑制谱导出音频   来源:袁朝原创音乐作品   上传:袁朝   日期:2021-09-18   浏览次数:  
发送到我的邮箱 打包下载 全屏查看 手机看谱 加入收藏 发表评论
提示:在曲谱图片上单击右键,选择"图片另存为..."即可将曲谱保存到您的电脑中,打印时候可将图片插入到WORD中,调整合适大小打印即可。
序号51第45曲《反特务 除汉奸》三合唱团与钢琴(1)_原文件名:5 总校订 序号51 第45曲 反特务 除汉奸 三合唱团与钢琴 (4次重制谱表 重新打谱)001.jpg序号51第45曲《反特务 除汉奸》三合唱团与钢琴(1)_原文件名:5 总校订 序号51 第45曲 反特务 除汉奸 三合唱团与钢琴 (4次重制谱表 重新打谱)003.jpg序号51第45曲《反特务 除汉奸》三合唱团与钢琴(1)_原文件名:5 总校订 序号51 第45曲 反特务 除汉奸 三合唱团与钢琴 (4次重制谱表 重新打谱)005.jpg序号51第45曲《反特务 除汉奸》三合唱团与钢琴(1)_原文件名:5 总校订 序号51 第45曲 反特务 除汉奸 三合唱团与钢琴 (4次重制谱表 重新打谱)007.jpg序号51第45曲《反特务 除汉奸》三合唱团与钢琴(1)_原文件名:5 总校订 序号51 第45曲 反特务 除汉奸 三合唱团与钢琴 (4次重制谱表 重新打谱)009.jpg序号51第45曲《反特务 除汉奸》三合唱团与钢琴(1)_原文件名:5 总校订 序号51 第45曲 反特务 除汉奸 三合唱团与钢琴 (4次重制谱表 重新打谱)011.jpg序号51第45曲《反特务 除汉奸》三合唱团与钢琴(1)_原文件名:5 总校订 序号51 第45曲 反特务 除汉奸 三合唱团与钢琴 (4次重制谱表 重新打谱)013.jpg序号51第45曲《反特务 除汉奸》三合唱团与钢琴(1)_原文件名:5 总校订 序号51 第45曲 反特务 除汉奸 三合唱团与钢琴 (4次重制谱表 重新打谱)015.jpg序号51第45曲《反特务 除汉奸》三合唱团与钢琴(1)_原文件名:5 总校订 序号51 第45曲 反特务 除汉奸 三合唱团与钢琴 (4次重制谱表 重新打谱)017.jpg序号51第45曲《反特务 除汉奸》三合唱团与钢琴(1)_原文件名:5 总校订 序号51 第45曲 反特务 除汉奸 三合唱团与钢琴 (4次重制谱表 重新打谱)019.jpg序号51第45曲《反特务 除汉奸》三合唱团与钢琴(1)_原文件名:5 总校订 序号51 第45曲 反特务 除汉奸 三合唱团与钢琴 (4次重制谱表 重新打谱)021.jpg序号51第45曲《反特务 除汉奸》三合唱团与钢琴(1)_原文件名:5 总校订 序号51 第45曲 反特务 除汉奸 三合唱团与钢琴 (4次重制谱表 重新打谱)023.jpg序号51第45曲《反特务 除汉奸》三合唱团与钢琴(1)_原文件名:5 总校订 序号51 第45曲 反特务 除汉奸 三合唱团与钢琴 (4次重制谱表 重新打谱)025.jpg序号51第45曲《反特务 除汉奸》三合唱团与钢琴(1)_原文件名:5 总校订 序号51 第45曲 反特务 除汉奸 三合唱团与钢琴 (4次重制谱表 重新打谱)027.jpg序号51第45曲《反特务 除汉奸》三合唱团与钢琴(1)_原文件名:5 总校订 序号51 第45曲 反特务 除汉奸 三合唱团与钢琴 (4次重制谱表 重新打谱)029.jpg序号51第45曲《反特务 除汉奸》三合唱团与钢琴(1)_原文件名:5 总校订 序号51 第45曲 反特务 除汉奸 三合唱团与钢琴 (4次重制谱表 重新打谱)031.jpg序号51第45曲《反特务 除汉奸》三合唱团与钢琴(1)_原文件名:5 总校订 序号51 第45曲 反特务 除汉奸 三合唱团与钢琴 (4次重制谱表 重新打谱)033.jpg序号51第45曲《反特务 除汉奸》三合唱团与钢琴(1)_原文件名:5 总校订 序号51 第45曲 反特务 除汉奸 三合唱团与钢琴 (4次重制谱表 重新打谱)035.jpg序号51第45曲《反特务 除汉奸》三合唱团与钢琴(1)_原文件名:5 总校订 序号51 第45曲 反特务 除汉奸 三合唱团与钢琴 (4次重制谱表 重新打谱)037.jpg序号51第45曲《反特务 除汉奸》三合唱团与钢琴(1)_原文件名:5 总校订 序号51 第45曲 反特务 除汉奸 三合唱团与钢琴 (4次重制谱表 重新打谱)039.jpg序号51第45曲《反特务 除汉奸》三合唱团与钢琴(1)_原文件名:5 总校订 序号51 第45曲 反特务 除汉奸 三合唱团与钢琴 (4次重制谱表 重新打谱)041.jpg序号51第45曲《反特务 除汉奸》三合唱团与钢琴(1)_原文件名:5 总校订 序号51 第45曲 反特务 除汉奸 三合唱团与钢琴 (4次重制谱表 重新打谱)043.jpg序号51第45曲《反特务 除汉奸》三合唱团与钢琴(1)_原文件名:5 总校订 序号51 第45曲 反特务 除汉奸 三合唱团与钢琴 (4次重制谱表 重新打谱)045.jpg序号51第45曲《反特务 除汉奸》三合唱团与钢琴(1)_原文件名:5 总校订 序号51 第45曲 反特务 除汉奸 三合唱团与钢琴 (4次重制谱表 重新打谱)047.jpg序号51第45曲《反特务 除汉奸》三合唱团与钢琴(1)_原文件名:5 总校订 序号51 第45曲 反特务 除汉奸 三合唱团与钢琴 (4次重制谱表 重新打谱)049.jpg序号51第45曲《反特务 除汉奸》三合唱团与钢琴(1)_原文件名:5 总校订 序号51 第45曲 反特务 除汉奸 三合唱团与钢琴 (4次重制谱表 重新打谱)051.jpg序号51第45曲《反特务 除汉奸》三合唱团与钢琴(1)_原文件名:5 总校订 序号51 第45曲 反特务 除汉奸 三合唱团与钢琴 (4次重制谱表 重新打谱)053.jpg序号51第45曲《反特务 除汉奸》三合唱团与钢琴(1)_原文件名:5 总校订 序号51 第45曲 反特务 除汉奸 三合唱团与钢琴 (4次重制谱表 重新打谱)055.jpg序号51第45曲《反特务 除汉奸》三合唱团与钢琴(1)_原文件名:5 总校订 序号51 第45曲 反特务 除汉奸 三合唱团与钢琴 (4次重制谱表 重新打谱)057.jpg序号51第45曲《反特务 除汉奸》三合唱团与钢琴(1)_原文件名:5 总校订 序号51 第45曲 反特务 除汉奸 三合唱团与钢琴 (4次重制谱表 重新打谱)059.jpg序号51第45曲《反特务 除汉奸》三合唱团与钢琴(1)_原文件名:5 总校订 序号51 第45曲 反特务 除汉奸 三合唱团与钢琴 (4次重制谱表 重新打谱)061.jpg序号51第45曲《反特务 除汉奸》三合唱团与钢琴(1)_原文件名:5 总校订 序号51 第45曲 反特务 除汉奸 三合唱团与钢琴 (4次重制谱表 重新打谱)063.jpg序号51第45曲《反特务 除汉奸》三合唱团与钢琴(1)_原文件名:5 总校订 序号51 第45曲 反特务 除汉奸 三合唱团与钢琴 (4次重制谱表 重新打谱)065.jpg序号51第45曲《反特务 除汉奸》三合唱团与钢琴(1)_原文件名:5 总校订 序号51 第45曲 反特务 除汉奸 三合唱团与钢琴 (4次重制谱表 重新打谱)067.jpg序号51第45曲《反特务 除汉奸》三合唱团与钢琴(1)_原文件名:5 总校订 序号51 第45曲 反特务 除汉奸 三合唱团与钢琴 (4次重制谱表 重新打谱)069.jpg序号51第45曲《反特务 除汉奸》三合唱团与钢琴(1)_原文件名:5 总校订 序号51 第45曲 反特务 除汉奸 三合唱团与钢琴 (4次重制谱表 重新打谱)071.jpg序号51第45曲《反特务 除汉奸》三合唱团与钢琴(1)_原文件名:5 总校订 序号51 第45曲 反特务 除汉奸 三合唱团与钢琴 (4次重制谱表 重新打谱)073.jpg序号51第45曲《反特务 除汉奸》三合唱团与钢琴(1)_原文件名:5 总校订 序号51 第45曲 反特务 除汉奸 三合唱团与钢琴 (4次重制谱表 重新打谱)075.jpg序号51第45曲《反特务 除汉奸》三合唱团与钢琴(1)_原文件名:5 总校订 序号51 第45曲 反特务 除汉奸 三合唱团与钢琴 (4次重制谱表 重新打谱)077.jpg序号51第45曲《反特务 除汉奸》三合唱团与钢琴(1)_原文件名:5 总校订 序号51 第45曲 反特务 除汉奸 三合唱团与钢琴 (4次重制谱表 重新打谱)079.jpg
点击查看剩余 1 张曲谱
关于《序号51第45曲《反特务 除汉奸》三合唱团与钢琴》曲谱的评论
此曲谱暂无评论,欢迎发表您的见解。
发表评论 必须登录后才能发表评论,还未注册?
您还未登录 用户名: 密码:
Copyright © 2013 www.qupu123.com All Rights Reserved 袁朝音乐作品 版权所有 未经作者允许,请勿转载。