用户名: 密码: 免费注册 忘记密码?
收藏本站| 网站帮助| 谱友留言| 上传曲谱| 首页
袁朝音乐作品原创曲谱专栏
http://www.qupu123.com/space/109503
作品详情

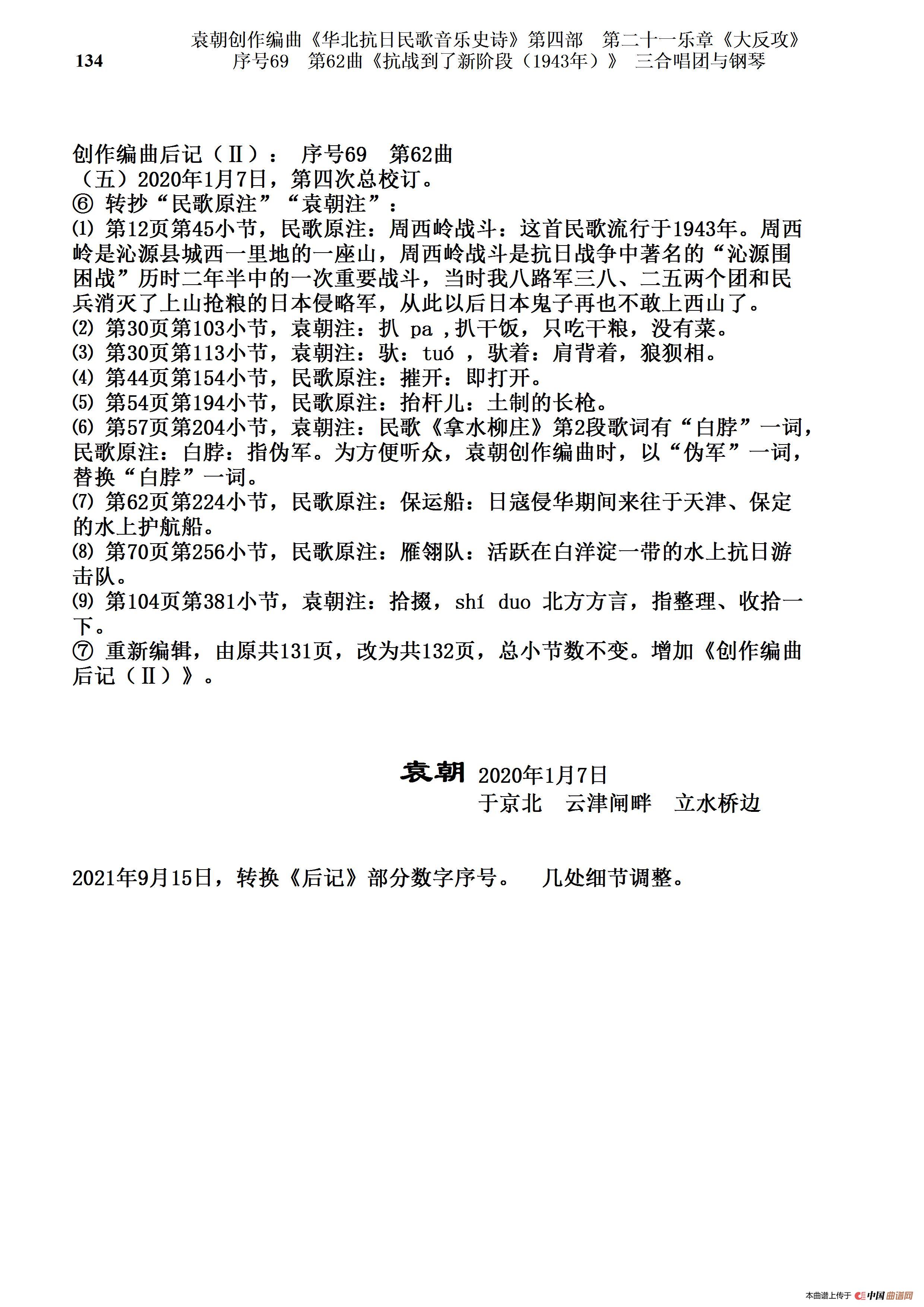
序号69第62曲《抗战到了新阶段(1943年)》三合唱团与钢琴

作词:民歌歌词   作曲:袁朝创作编曲   演唱(奏):电脑制谱导出音频   来源:袁朝原创音乐作品   上传:袁朝   日期:2021-10-03   浏览次数:  
发送到我的邮箱 打包下载 全屏查看 手机看谱 加入收藏 发表评论
提示:在曲谱图片上单击右键,选择"图片另存为..."即可将曲谱保存到您的电脑中,打印时候可将图片插入到WORD中,调整合适大小打印即可。
序号69第62曲《抗战到了新阶段(1943年)》三合唱团与钢琴(1)_原文件名:总校订 2 序号69 第62曲  抗战到了新阶段(1943年)  三合唱团与钢琴001.jpg序号69第62曲《抗战到了新阶段(1943年)》三合唱团与钢琴(1)_原文件名:总校订 2 序号69 第62曲  抗战到了新阶段(1943年)  三合唱团与钢琴003.jpg序号69第62曲《抗战到了新阶段(1943年)》三合唱团与钢琴(1)_原文件名:总校订 2 序号69 第62曲  抗战到了新阶段(1943年)  三合唱团与钢琴005.jpg序号69第62曲《抗战到了新阶段(1943年)》三合唱团与钢琴(1)_原文件名:总校订 2 序号69 第62曲  抗战到了新阶段(1943年)  三合唱团与钢琴007.jpg序号69第62曲《抗战到了新阶段(1943年)》三合唱团与钢琴(1)_原文件名:总校订 2 序号69 第62曲  抗战到了新阶段(1943年)  三合唱团与钢琴009.jpg序号69第62曲《抗战到了新阶段(1943年)》三合唱团与钢琴(1)_原文件名:总校订 2 序号69 第62曲  抗战到了新阶段(1943年)  三合唱团与钢琴011.jpg序号69第62曲《抗战到了新阶段(1943年)》三合唱团与钢琴(1)_原文件名:总校订 2 序号69 第62曲  抗战到了新阶段(1943年)  三合唱团与钢琴013.jpg序号69第62曲《抗战到了新阶段(1943年)》三合唱团与钢琴(1)_原文件名:总校订 2 序号69 第62曲  抗战到了新阶段(1943年)  三合唱团与钢琴015.jpg序号69第62曲《抗战到了新阶段(1943年)》三合唱团与钢琴(1)_原文件名:总校订 2 序号69 第62曲  抗战到了新阶段(1943年)  三合唱团与钢琴017.jpg序号69第62曲《抗战到了新阶段(1943年)》三合唱团与钢琴(1)_原文件名:总校订 2 序号69 第62曲  抗战到了新阶段(1943年)  三合唱团与钢琴019.jpg序号69第62曲《抗战到了新阶段(1943年)》三合唱团与钢琴(1)_原文件名:总校订 2 序号69 第62曲  抗战到了新阶段(1943年)  三合唱团与钢琴021.jpg序号69第62曲《抗战到了新阶段(1943年)》三合唱团与钢琴(1)_原文件名:总校订 2 序号69 第62曲  抗战到了新阶段(1943年)  三合唱团与钢琴023.jpg序号69第62曲《抗战到了新阶段(1943年)》三合唱团与钢琴(1)_原文件名:总校订 2 序号69 第62曲  抗战到了新阶段(1943年)  三合唱团与钢琴025.jpg序号69第62曲《抗战到了新阶段(1943年)》三合唱团与钢琴(1)_原文件名:总校订 2 序号69 第62曲  抗战到了新阶段(1943年)  三合唱团与钢琴027.jpg序号69第62曲《抗战到了新阶段(1943年)》三合唱团与钢琴(1)_原文件名:总校订 2 序号69 第62曲  抗战到了新阶段(1943年)  三合唱团与钢琴029.jpg序号69第62曲《抗战到了新阶段(1943年)》三合唱团与钢琴(1)_原文件名:总校订 2 序号69 第62曲  抗战到了新阶段(1943年)  三合唱团与钢琴031.jpg序号69第62曲《抗战到了新阶段(1943年)》三合唱团与钢琴(1)_原文件名:总校订 2 序号69 第62曲  抗战到了新阶段(1943年)  三合唱团与钢琴033.jpg序号69第62曲《抗战到了新阶段(1943年)》三合唱团与钢琴(1)_原文件名:总校订 2 序号69 第62曲  抗战到了新阶段(1943年)  三合唱团与钢琴035.jpg序号69第62曲《抗战到了新阶段(1943年)》三合唱团与钢琴(1)_原文件名:总校订 2 序号69 第62曲  抗战到了新阶段(1943年)  三合唱团与钢琴037.jpg序号69第62曲《抗战到了新阶段(1943年)》三合唱团与钢琴(1)_原文件名:总校订 2 序号69 第62曲  抗战到了新阶段(1943年)  三合唱团与钢琴039.jpg序号69第62曲《抗战到了新阶段(1943年)》三合唱团与钢琴(1)_原文件名:总校订 2 序号69 第62曲  抗战到了新阶段(1943年)  三合唱团与钢琴041.jpg序号69第62曲《抗战到了新阶段(1943年)》三合唱团与钢琴(1)_原文件名:总校订 2 序号69 第62曲  抗战到了新阶段(1943年)  三合唱团与钢琴043.jpg序号69第62曲《抗战到了新阶段(1943年)》三合唱团与钢琴(1)_原文件名:总校订 2 序号69 第62曲  抗战到了新阶段(1943年)  三合唱团与钢琴045.jpg序号69第62曲《抗战到了新阶段(1943年)》三合唱团与钢琴(1)_原文件名:总校订 2 序号69 第62曲  抗战到了新阶段(1943年)  三合唱团与钢琴047.jpg序号69第62曲《抗战到了新阶段(1943年)》三合唱团与钢琴(1)_原文件名:总校订 2 序号69 第62曲  抗战到了新阶段(1943年)  三合唱团与钢琴049.jpg序号69第62曲《抗战到了新阶段(1943年)》三合唱团与钢琴(1)_原文件名:总校订 2 序号69 第62曲  抗战到了新阶段(1943年)  三合唱团与钢琴051.jpg序号69第62曲《抗战到了新阶段(1943年)》三合唱团与钢琴(1)_原文件名:总校订 2 序号69 第62曲  抗战到了新阶段(1943年)  三合唱团与钢琴053.jpg序号69第62曲《抗战到了新阶段(1943年)》三合唱团与钢琴(1)_原文件名:总校订 2 序号69 第62曲  抗战到了新阶段(1943年)  三合唱团与钢琴055.jpg序号69第62曲《抗战到了新阶段(1943年)》三合唱团与钢琴(1)_原文件名:总校订 2 序号69 第62曲  抗战到了新阶段(1943年)  三合唱团与钢琴057.jpg序号69第62曲《抗战到了新阶段(1943年)》三合唱团与钢琴(1)_原文件名:总校订 2 序号69 第62曲  抗战到了新阶段(1943年)  三合唱团与钢琴059.jpg序号69第62曲《抗战到了新阶段(1943年)》三合唱团与钢琴(1)_原文件名:总校订 2 序号69 第62曲  抗战到了新阶段(1943年)  三合唱团与钢琴061.jpg序号69第62曲《抗战到了新阶段(1943年)》三合唱团与钢琴(1)_原文件名:总校订 2 序号69 第62曲  抗战到了新阶段(1943年)  三合唱团与钢琴063.jpg序号69第62曲《抗战到了新阶段(1943年)》三合唱团与钢琴(1)_原文件名:总校订 2 序号69 第62曲  抗战到了新阶段(1943年)  三合唱团与钢琴065.jpg序号69第62曲《抗战到了新阶段(1943年)》三合唱团与钢琴(1)_原文件名:总校订 2 序号69 第62曲  抗战到了新阶段(1943年)  三合唱团与钢琴067.jpg序号69第62曲《抗战到了新阶段(1943年)》三合唱团与钢琴(1)_原文件名:总校订 2 序号69 第62曲  抗战到了新阶段(1943年)  三合唱团与钢琴069.jpg序号69第62曲《抗战到了新阶段(1943年)》三合唱团与钢琴(1)_原文件名:总校订 2 序号69 第62曲  抗战到了新阶段(1943年)  三合唱团与钢琴071.jpg序号69第62曲《抗战到了新阶段(1943年)》三合唱团与钢琴(1)_原文件名:总校订 2 序号69 第62曲  抗战到了新阶段(1943年)  三合唱团与钢琴073.jpg序号69第62曲《抗战到了新阶段(1943年)》三合唱团与钢琴(1)_原文件名:总校订 2 序号69 第62曲  抗战到了新阶段(1943年)  三合唱团与钢琴075.jpg序号69第62曲《抗战到了新阶段(1943年)》三合唱团与钢琴(1)_原文件名:总校订 2 序号69 第62曲  抗战到了新阶段(1943年)  三合唱团与钢琴077.jpg序号69第62曲《抗战到了新阶段(1943年)》三合唱团与钢琴(1)_原文件名:总校订 2 序号69 第62曲  抗战到了新阶段(1943年)  三合唱团与钢琴079.jpg序号69第62曲《抗战到了新阶段(1943年)》三合唱团与钢琴(1)_原文件名:总校订 2 序号69 第62曲  抗战到了新阶段(1943年)  三合唱团与钢琴081.jpg序号69第62曲《抗战到了新阶段(1943年)》三合唱团与钢琴(1)_原文件名:总校订 2 序号69 第62曲  抗战到了新阶段(1943年)  三合唱团与钢琴083.jpg序号69第62曲《抗战到了新阶段(1943年)》三合唱团与钢琴(1)_原文件名:总校订 2 序号69 第62曲  抗战到了新阶段(1943年)  三合唱团与钢琴085.jpg序号69第62曲《抗战到了新阶段(1943年)》三合唱团与钢琴(1)_原文件名:总校订 2 序号69 第62曲  抗战到了新阶段(1943年)  三合唱团与钢琴087.jpg序号69第62曲《抗战到了新阶段(1943年)》三合唱团与钢琴(1)_原文件名:总校订 2 序号69 第62曲  抗战到了新阶段(1943年)  三合唱团与钢琴089.jpg序号69第62曲《抗战到了新阶段(1943年)》三合唱团与钢琴(1)_原文件名:总校订 2 序号69 第62曲  抗战到了新阶段(1943年)  三合唱团与钢琴091.jpg序号69第62曲《抗战到了新阶段(1943年)》三合唱团与钢琴(1)_原文件名:总校订 2 序号69 第62曲  抗战到了新阶段(1943年)  三合唱团与钢琴093.jpg序号69第62曲《抗战到了新阶段(1943年)》三合唱团与钢琴(1)_原文件名:总校订 2 序号69 第62曲  抗战到了新阶段(1943年)  三合唱团与钢琴095.jpg序号69第62曲《抗战到了新阶段(1943年)》三合唱团与钢琴(1)_原文件名:总校订 2 序号69 第62曲  抗战到了新阶段(1943年)  三合唱团与钢琴097.jpg序号69第62曲《抗战到了新阶段(1943年)》三合唱团与钢琴(1)_原文件名:总校订 2 序号69 第62曲  抗战到了新阶段(1943年)  三合唱团与钢琴099.jpg序号69第62曲《抗战到了新阶段(1943年)》三合唱团与钢琴(1)_原文件名:总校订 2 序号69 第62曲  抗战到了新阶段(1943年)  三合唱团与钢琴101.jpg序号69第62曲《抗战到了新阶段(1943年)》三合唱团与钢琴(1)_原文件名:总校订 2 序号69 第62曲  抗战到了新阶段(1943年)  三合唱团与钢琴103.jpg序号69第62曲《抗战到了新阶段(1943年)》三合唱团与钢琴(1)_原文件名:总校订 2 序号69 第62曲  抗战到了新阶段(1943年)  三合唱团与钢琴105.jpg序号69第62曲《抗战到了新阶段(1943年)》三合唱团与钢琴(1)_原文件名:总校订 2 序号69 第62曲  抗战到了新阶段(1943年)  三合唱团与钢琴107.jpg序号69第62曲《抗战到了新阶段(1943年)》三合唱团与钢琴(1)_原文件名:总校订 2 序号69 第62曲  抗战到了新阶段(1943年)  三合唱团与钢琴109.jpg序号69第62曲《抗战到了新阶段(1943年)》三合唱团与钢琴(1)_原文件名:总校订 2 序号69 第62曲  抗战到了新阶段(1943年)  三合唱团与钢琴111.jpg序号69第62曲《抗战到了新阶段(1943年)》三合唱团与钢琴(1)_原文件名:总校订 2 序号69 第62曲  抗战到了新阶段(1943年)  三合唱团与钢琴113.jpg序号69第62曲《抗战到了新阶段(1943年)》三合唱团与钢琴(1)_原文件名:总校订 2 序号69 第62曲  抗战到了新阶段(1943年)  三合唱团与钢琴115.jpg序号69第62曲《抗战到了新阶段(1943年)》三合唱团与钢琴(1)_原文件名:总校订 2 序号69 第62曲  抗战到了新阶段(1943年)  三合唱团与钢琴117.jpg序号69第62曲《抗战到了新阶段(1943年)》三合唱团与钢琴(1)_原文件名:总校订 2 序号69 第62曲  抗战到了新阶段(1943年)  三合唱团与钢琴119.jpg序号69第62曲《抗战到了新阶段(1943年)》三合唱团与钢琴(1)_原文件名:总校订 2 序号69 第62曲  抗战到了新阶段(1943年)  三合唱团与钢琴121.jpg序号69第62曲《抗战到了新阶段(1943年)》三合唱团与钢琴(1)_原文件名:总校订 2 序号69 第62曲  抗战到了新阶段(1943年)  三合唱团与钢琴123.jpg序号69第62曲《抗战到了新阶段(1943年)》三合唱团与钢琴(1)_原文件名:总校订 2 序号69 第62曲  抗战到了新阶段(1943年)  三合唱团与钢琴125.jpg序号69第62曲《抗战到了新阶段(1943年)》三合唱团与钢琴(1)_原文件名:总校订 2 序号69 第62曲  抗战到了新阶段(1943年)  三合唱团与钢琴127.jpg序号69第62曲《抗战到了新阶段(1943年)》三合唱团与钢琴(1)_原文件名:总校订 2 序号69 第62曲  抗战到了新阶段(1943年)  三合唱团与钢琴129.jpg序号69第62曲《抗战到了新阶段(1943年)》三合唱团与钢琴(1)_原文件名:总校订 2 序号69 第62曲  抗战到了新阶段(1943年)  三合唱团与钢琴131.jpg序号69第62曲《抗战到了新阶段(1943年)》三合唱团与钢琴(1)_原文件名:总校订 2 序号69 第62曲  抗战到了新阶段(1943年)  三合唱团与钢琴133.jpg
点击查看剩余 1 张曲谱
关于《序号69第62曲《抗战到了新阶段(1943年)》三合唱团与钢琴》曲谱的评论
此曲谱暂无评论,欢迎发表您的见解。
发表评论 必须登录后才能发表评论,还未注册?
您还未登录 用户名: 密码:
Copyright © 2013 www.qupu123.com All Rights Reserved 袁朝音乐作品 版权所有 未经作者允许,请勿转载。