用户名: 密码: 免费注册 忘记密码?
收藏本站| 网站帮助| 谱友留言| 上传曲谱| 首页
袁朝音乐作品原创曲谱专栏
http://www.qupu123.com/space/109503
作品详情

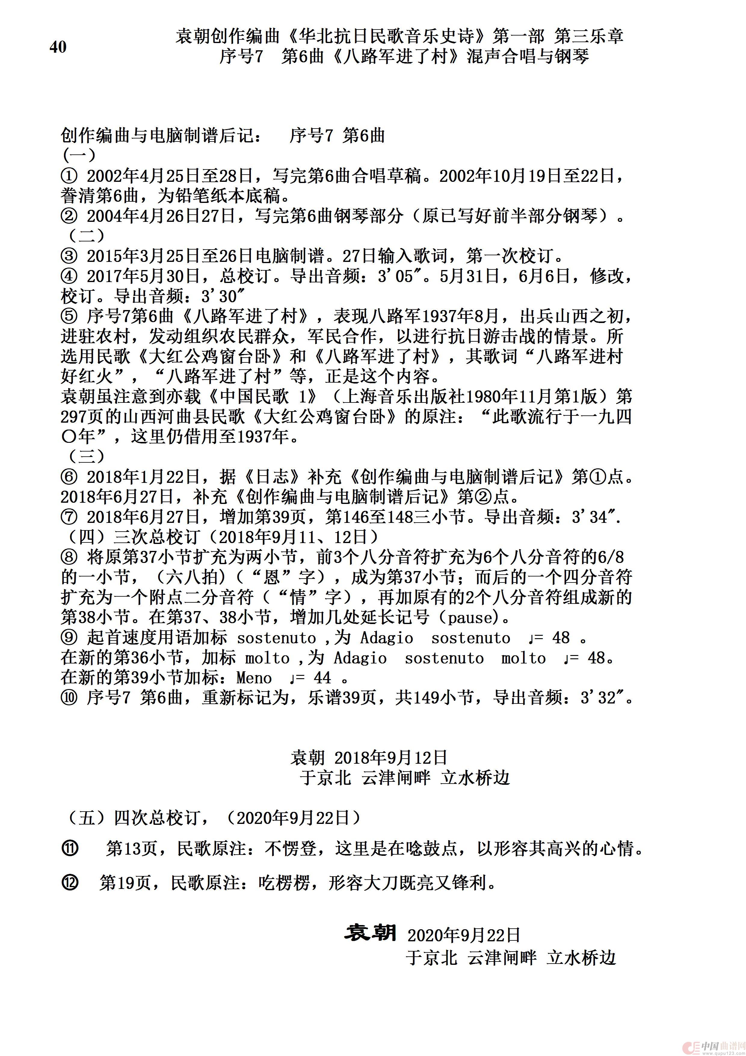
重发:序号7第6曲《八路军进了村》Ⅰ合唱团与钢琴

作曲:袁朝创作编曲   演唱(奏):电脑制谱导出音频   来源:袁朝原创音乐作品   上传:袁朝   日期:2022-10-24   浏览次数:  
发送到我的邮箱 打包下载 全屏查看 手机看谱 加入收藏 发表评论
提示:在曲谱图片上单击右键,选择"图片另存为..."即可将曲谱保存到您的电脑中,打印时候可将图片插入到WORD中,调整合适大小打印即可。
重发:序号7第6曲《八路军进了村》Ⅰ合唱团与钢琴(1)_原文件名:4次总校订 序号7 第三乐章 第6曲 八路军进了村 混声合唱与钢琴001.jpg重发:序号7第6曲《八路军进了村》Ⅰ合唱团与钢琴(1)_原文件名:4次总校订 序号7 第三乐章 第6曲 八路军进了村 混声合唱与钢琴003.jpg重发:序号7第6曲《八路军进了村》Ⅰ合唱团与钢琴(1)_原文件名:4次总校订 序号7 第三乐章 第6曲 八路军进了村 混声合唱与钢琴005.jpg重发:序号7第6曲《八路军进了村》Ⅰ合唱团与钢琴(1)_原文件名:4次总校订 序号7 第三乐章 第6曲 八路军进了村 混声合唱与钢琴007.jpg重发:序号7第6曲《八路军进了村》Ⅰ合唱团与钢琴(1)_原文件名:4次总校订 序号7 第三乐章 第6曲 八路军进了村 混声合唱与钢琴009.jpg重发:序号7第6曲《八路军进了村》Ⅰ合唱团与钢琴(1)_原文件名:4次总校订 序号7 第三乐章 第6曲 八路军进了村 混声合唱与钢琴011.jpg重发:序号7第6曲《八路军进了村》Ⅰ合唱团与钢琴(1)_原文件名:4次总校订 序号7 第三乐章 第6曲 八路军进了村 混声合唱与钢琴013.jpg重发:序号7第6曲《八路军进了村》Ⅰ合唱团与钢琴(1)_原文件名:4次总校订 序号7 第三乐章 第6曲 八路军进了村 混声合唱与钢琴015.jpg重发:序号7第6曲《八路军进了村》Ⅰ合唱团与钢琴(1)_原文件名:4次总校订 序号7 第三乐章 第6曲 八路军进了村 混声合唱与钢琴017.jpg重发:序号7第6曲《八路军进了村》Ⅰ合唱团与钢琴(1)_原文件名:4次总校订 序号7 第三乐章 第6曲 八路军进了村 混声合唱与钢琴019.jpg重发:序号7第6曲《八路军进了村》Ⅰ合唱团与钢琴(1)_原文件名:4次总校订 序号7 第三乐章 第6曲 八路军进了村 混声合唱与钢琴021.jpg重发:序号7第6曲《八路军进了村》Ⅰ合唱团与钢琴(1)_原文件名:4次总校订 序号7 第三乐章 第6曲 八路军进了村 混声合唱与钢琴023.jpg重发:序号7第6曲《八路军进了村》Ⅰ合唱团与钢琴(1)_原文件名:4次总校订 序号7 第三乐章 第6曲 八路军进了村 混声合唱与钢琴025.jpg重发:序号7第6曲《八路军进了村》Ⅰ合唱团与钢琴(1)_原文件名:4次总校订 序号7 第三乐章 第6曲 八路军进了村 混声合唱与钢琴027.jpg重发:序号7第6曲《八路军进了村》Ⅰ合唱团与钢琴(1)_原文件名:4次总校订 序号7 第三乐章 第6曲 八路军进了村 混声合唱与钢琴029.jpg重发:序号7第6曲《八路军进了村》Ⅰ合唱团与钢琴(1)_原文件名:4次总校订 序号7 第三乐章 第6曲 八路军进了村 混声合唱与钢琴031.jpg重发:序号7第6曲《八路军进了村》Ⅰ合唱团与钢琴(1)_原文件名:4次总校订 序号7 第三乐章 第6曲 八路军进了村 混声合唱与钢琴033.jpg重发:序号7第6曲《八路军进了村》Ⅰ合唱团与钢琴(1)_原文件名:4次总校订 序号7 第三乐章 第6曲 八路军进了村 混声合唱与钢琴035.jpg重发:序号7第6曲《八路军进了村》Ⅰ合唱团与钢琴(1)_原文件名:4次总校订 序号7 第三乐章 第6曲 八路军进了村 混声合唱与钢琴037.jpg重发:序号7第6曲《八路军进了村》Ⅰ合唱团与钢琴(1)_原文件名:4次总校订 序号7 第三乐章 第6曲 八路军进了村 混声合唱与钢琴039.jpg
点击查看剩余 1 张曲谱
关于《重发:序号7第6曲《八路军进了村》Ⅰ合唱团与钢琴》曲谱的评论
此曲谱暂无评论,欢迎发表您的见解。
发表评论 必须登录后才能发表评论,还未注册?
您还未登录 用户名: 密码:
Copyright © 2013 www.qupu123.com All Rights Reserved 袁朝音乐作品 版权所有 未经作者允许,请勿转载。