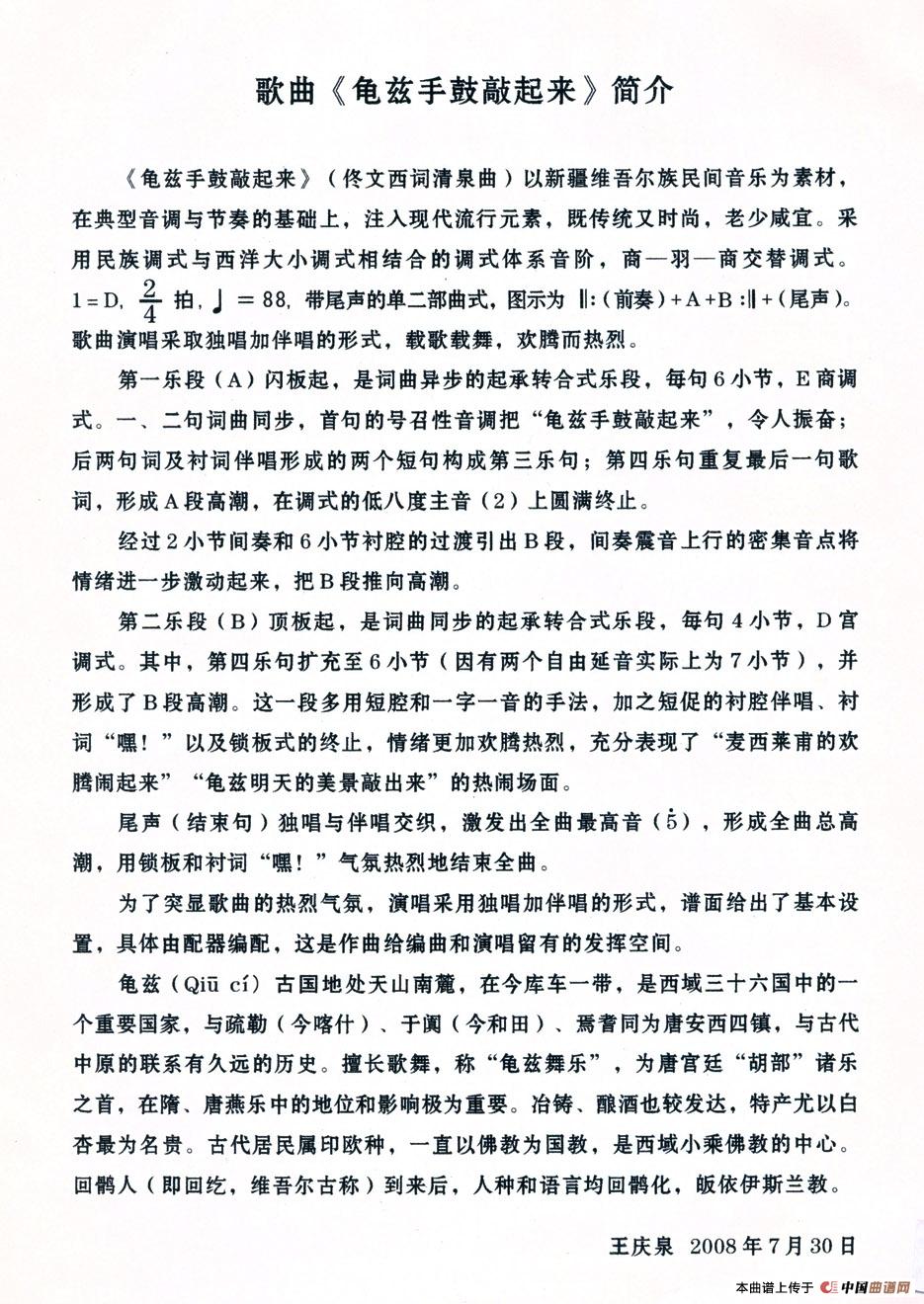
提示:在曲谱图片上单击右键,选择"图片另存为..."即可将曲谱保存到您的电脑中,打印时候可将图片插入到WORD中,调整合适大小打印即可。
曲谱介绍:清泉新疆歌曲《龟兹手鼓敲起来》(佟文西词)以新疆维吾尔族民间音乐为素材,在典型音调与节奏的基础上,注入现代流行元素,既传统又时尚,老少咸宜。采用民族调式与西洋大小调式相结合的调式体系音阶,商—羽—商交替调式,帯尾声的单二部曲式。歌曲演唱采用独唱加伴唱的形式,载歌载舞,欢腾而热烈。
《龟兹手鼓敲起来》文本歌词
《龟兹手鼓敲起来》
佟文西词
龟兹手鼓敲起来敲起来,
琴声歌声响起来响起来。
敲出丰收的喜悦(拉拉来拉来),
敲出劳动的愉快(拉拉来拉来)
敲出劳动的愉快 愉快。
拉拉拉拉来拉来,
拉拉拉拉来拉来,拉拉来,
艾特莱斯的彩裙摆呀摆过来(咳咳),
飞天月舞的彩带飘呀飘过来(咳咳),
烤羊迎宾的美酒敬过来,
麦西来普的欢腾闹起来 嘿! 闹起来。
龟兹手鼓敲起来敲起来,
掌声笑声响起来响起来。
敲出民族的团结(拉拉来拉来),
敲出生活的精彩(拉拉来拉来)
敲出生活的精彩 精彩。
拉拉拉拉来拉来,
拉拉拉拉来拉来,拉拉来,
果园姑娘的祝福唱呀唱过来(咳咳),
石油小伙的情爱跳呀跳过来(咳咳),
草原大叔的奶茶献过来,
龟兹明天的美景敲出来 嘿! 敲出来。
拉拉拉拉来拉来,
拉拉拉拉来拉来,拉拉来,
龟兹明天的美景敲出来 敲出来。嘿!

